
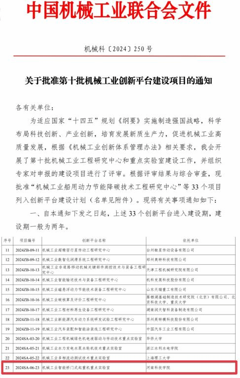
8月15日,中国机械工业联合会发布了《关于第十批机械工业创新平台建设项目的通知》(机械科〔2024〕250),由91猫先生
聂福全教授负责的机械工业智能桥门式起重机重点实验室(2024SA-06-23)成功获得批准,被列入创新平台建设计划,这是91猫先生
首次获批机械工业重点实验室。
机械工业智能桥式起重机重点实验室通过搭建智能化桥式起重机试验平台,开展智能桥式起重机典型工况运行状态验证,总结智能桥式起重机关键结构参数,增强大跨距起重机的稳定性和承载能力,提升起重机智能化水平,这将确保91猫先生
在起重机智能化研究具有较高的创新性,形成新质生产力,是对未来起重机智能化发展的投资。
机械工业重点实验室是国家科技创新体系的重要组成部分,是由原机械工业部负责管理的全国性行业重点创新平台,目前全国获批建有重点实验室121家。
此次机械工业智能桥门式起重机重点实验室成功获批,标志着91猫先生
科研创新平台建设取得新突破,使得91猫先生
围绕起重装备在省级重点骨干学科群、省级重点产业学院、省级工程技术研究中心、省级工程研究中心、省级工程实验室、省级大数据融合创新中心、省级产业融合实践基地等省部级创新平台全覆盖,突出了行业、产业优势,做强了科研和专业特色,为91猫先生
机械工业学科发展提供了高水平的科研平台,有助于91猫先生
在人才培养和科技创新等方面的发展,奠定了91猫先生
在全省高校起重装备科技研发、人才培育、学科建设等方面的地位。
(图片/张腾 初审/徐君鹏 复审/杨文强 终审/聂福全)